会员登录
加入协会
网站首页
走进协会
协会简介
协会章程
组织机构
分支机构
联系我们
房协动态
协会动态
通知公告
本地楼市
预售公示
土地出让
会员动态
网上楼市
行业资讯
产业链
大咖说
新闻资讯
政策法规
行业管理
广厦奖
信用评价
舆情监测
政策法规
党的建设
党建活动
制度建设
党史学习
会员服务
评先树优
公益培训
申请入会
广厦奖
信用建设
新闻资讯
产业链
大咖说
新闻资讯
政策法规
新闻资讯
首页 >
行业资讯
>
新闻资讯
> 浏览文章
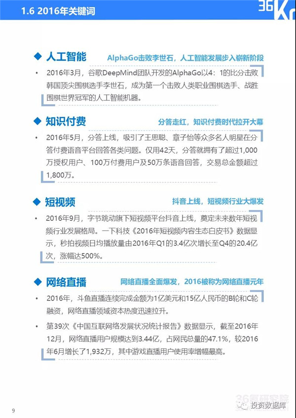
22011-2020年中国新经济十年回顾研究报告
责任编辑:德州市房地产业协会 发布日期:2021年01月21日 浏览: 次
22011-2020年中国新经济十年回顾研究报告
上一篇
:
2021年山东16市棚改计划公布!济南棚改量环比降5成!这三市棚改量排前三!
下一篇
:
聚焦 | 2020年山东查处违法广告案件1861件 来看这10起典型案例引以为戒
版权所有:德州市房地产业协会
鲁ICP备17023925号-2
地址:德州经济技术开发区长河大道66号东海大厦1503 电话: 0534-5011753 电子邮箱: dzfx2018@163.com
鲁公网安备 37149202000235号